QUESTION IMAGE
Question
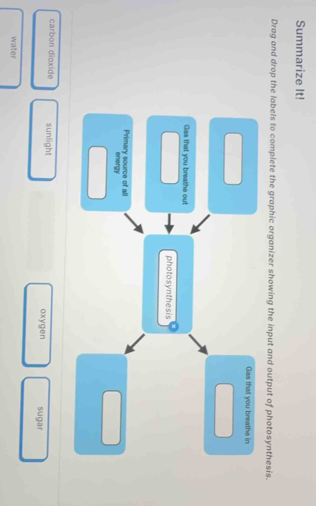
summarize it!
drag and drop the labels to complete the graphic organizer showing the input and output of photosynthesis.
carbon dioxide
water
sunlight
oxygen
sugar
Brief Explanations
Photosynthesis uses inputs (sunlight, carbon dioxide, water) to produce outputs (oxygen, sugar). Match labels to their descriptions:
- The primary energy source for all life (and photosynthesis) is sunlight.
- The gas humans breathe out, which is an input for photosynthesis, is carbon dioxide.
- The remaining input for photosynthesis is water.
- The gas humans breathe in, which is an output of photosynthesis, is oxygen.
- The other energy-storing output of photosynthesis is sugar.
Snap & solve any problem in the app
Get step-by-step solutions on Sovi AI
Photo-based solutions with guided steps
Explore more problems and detailed explanations
- Primary source of all energy: sunlight
- Gas that you breathe out: carbon dioxide
- Unlabeled input box: water
- Gas that you breathe in: oxygen
- Unlabeled output box: sugar